Instance Verification Kit (IVK)
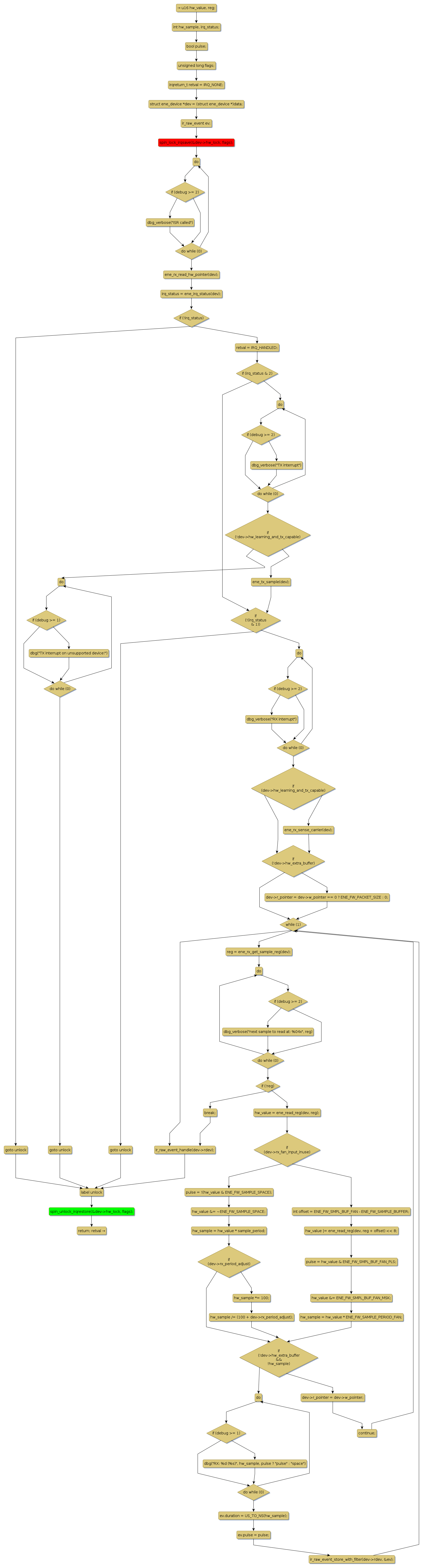
spin lock @ [20637+40+/linux-3.19-rc1/drivers/media/rc/ene_ir.c]
Instance Signature: hw_lock
|
The Matching Pair Graph:
|
|
Function Name
|
Control Flow Graph (CFG)
|
Events Flow Graph (EFG)
|
Source Correspondence
|
|
ene_isr
|
|
|
[20410+7+/linux-3.19-rc1/drivers/media/rc/ene_ir.c]
|